Blog
pay fixation rules on promotion in ap
pemberi pinjam contoh surat perjanjian pinjaman wang pdf
payday loan apps instant
past the point of no return phantom of the opera original cast
past simple and past continuous exercises with answers intermediate
past simple and past continuous exercises in paragraph pdf
pelakon veteran lelaki meninggal dunia
past simple and past continuous exercises when while pdf
U8a5e U4e09 U9996 U7b54 U6848 Doc 2 1 5 1 1 1 1 2 2 2 Course Hero
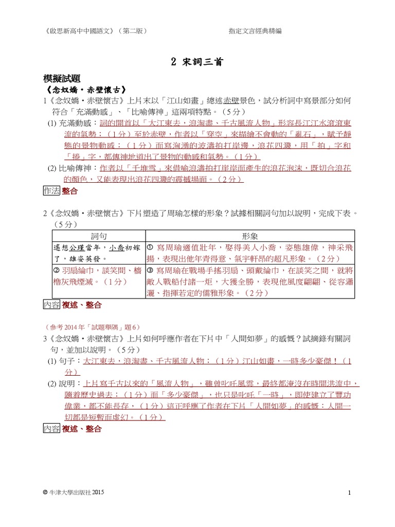
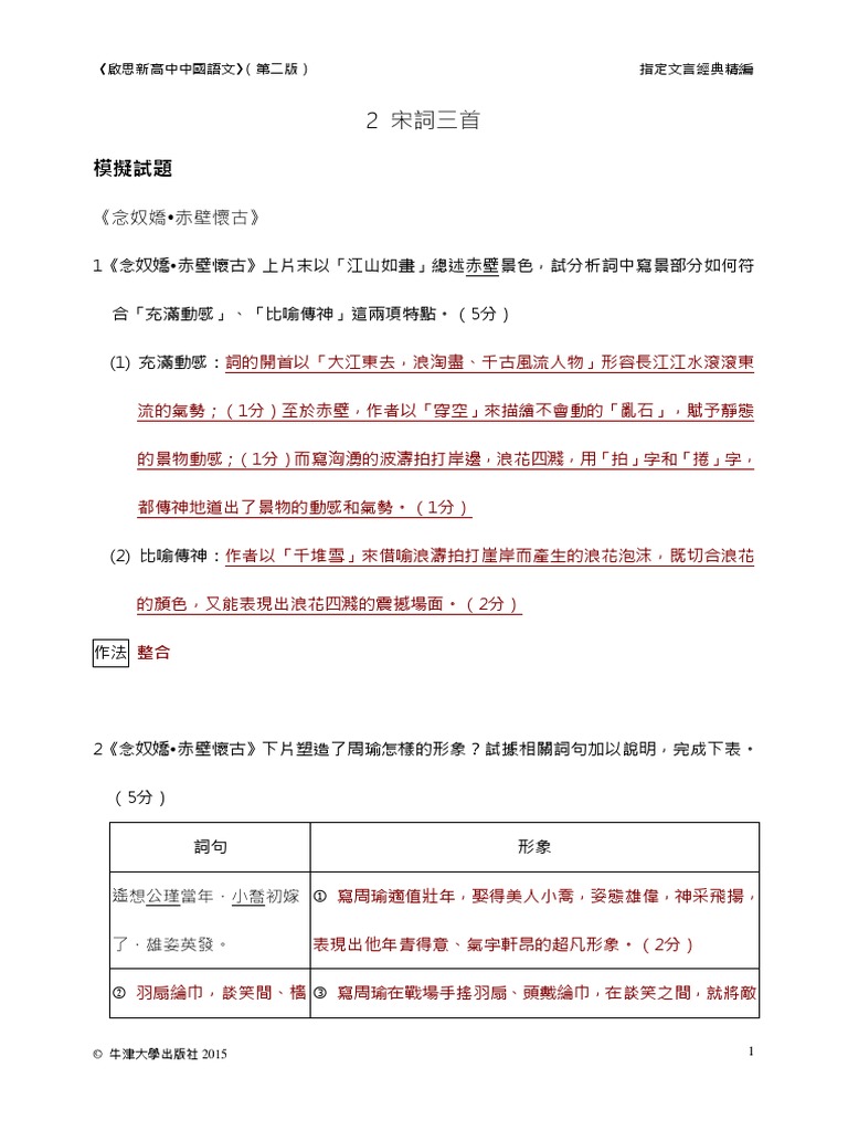
U5b8b U8a5e U4e09 U9996 U6a21 U64ec U8a66 U984c U7b54 U6848 U300a U555f U601d U65b0 U9ad8 U4e2d U4e2d U570b U8a9e U6587 U300b Uff08 U7b2c U4e8c U7248 Uff09 U6307 U5b9a U6587 U8a00 U7d93 U5178 U7cbe U7de8 2 U5b8b U8a5e U4e09 U9996 U6a21 U64ec
U8a5e U4e09 U9996 U7b54 U6848 Doc 2 1 5 1 1 1 1 2 2 2 Course Hero
U5ff5 U5974 U5b0c U8d64 U58c1 U61f7 U53e4 U6307 U5b9a U6587 U8a00 U7d93 U5178 U7cbe U7de8 U53c3 U8003 U7b54 U6848 1 1 1 1 1 2 2 2 2 Course Hero
396270412 2 A E C Za E Docx
U5ff5 U5974 U5b0c U8ab2 U5f8c U7df4 U7fd2 U7b54 U6848 Doc 1 1 1 1 2 4 2 2 3 6 2 2 Course Hero
U300a U5ff5 U5974 U5b0c U2022 U8d64 U58c1 U61f7 U53e4 U300b U3001 U300a U8072 U8072 U6162 U2022 U79cb U60c5 U300b U3001 U300a U9752 U7389 U6848 U2022 U5143 U5915 U300b Pdf 2 U5b8b U8a5e U4e09 U9996 U5ff5 U5974 U5b0c U2027 U8d64 U58c1 U61f7 U53e4
Source :
pinterest.com
Random Posts
Apakah Faktor Yang Mempengaruhi Taburan Penduduk Padat Di Negara Singapura
Apakah Badan Unit Beruniform Yang Telah Diwujudkan Di Peringkat Sekolah Rendah
Apple Carplay Google Maps
Apakah Persamaan Antara Sel Haiwan Dan Sel Tumbuhan
Apakah Peranan Suruhanjaya Cobbold Dalam Menjayakan Pembentukan Malaysia 1 Point
Apakah Faktor Yang Menyumbang Kepada Penentangan Tok Janggut Terhadap British
Any Vacant Position Best Application Letter For Job Vacancy
Apakah Matlamat Sistem Pendidikan Dalam Tamadun China
Apakah Kesan Pengangkutan Terhadap Alam Sekitar Di Asia
Apple Carplay Google Maps Split Screen
Apakah Kerajaan Yang Wujud Selepas Kejatuhan Kesultanan Melayu Melaka
Antologi Kuingin Berterima Kasih Cerpen Kuih Bakul Limau Mandarin
Apa Hukum Istri Minta Cerai Kepada Suami
Apakah Kepentingan Perjanjian Persekutuan Tanah Melayu 1957 Kepada Penduduk Tempatan
Apa Hukum Istri Minta Cerai Menurut Islam
Aplikasi Kamus Terjemahan Bahasa Inggris Ke Indonesia
Apostrophes Singular And Plural Possessive Nouns Worksheets With Answers
Apakah Maksud Madinah Al Munawwarah
Anthony Bourdain Parts Unknown Season 10 Ep 3 Lagos
Apakah Sumber Tenaga Alternatif Yang Digunakan Secara Meluas Di Malaysia